// // // PHPH.com.br - Simulação do motor de indução trifásico por meio da transformação dq0 no Simulink
All for Joomla All for Webmasters

Simulação do motor de indução trifásico por meio da transformação dq0 no Simulink

Paste a VALID AdSense code in Ads Elite Plugin options before activating it.

Este trabalho é um estudo referente à modelagem de um motor de indução trifásico com rotor em gaiola, potência nominal de 215HP, por meio da transformação dq0 aplicada aos eixos de referência estacionário, fixo e síncrono com partida sem carga e posterior aplicação de torque no eixo da máquina. O modelo foi simulado nos softwares Mathworks Simulink e MATLAB por meio de sub-sistemas e programação orientada a objetos.

Introdução

Este trabalho utilizou a transformação dq0 para simulação da dinâmica de um motor trifásico de 215HP, sem perdas mecânicas, com partida sem carga para análise das variáveis da máquina, assim como as mesmas após a transformação dq0. Analisaremos o torque dinâmico da máquina e sua comparação em regime permanente.

A transformação dq0 consiste em uma outra forma de representação das grandezas elétricas tensão, corrente e fluxo concatenado em um eixo de referência arbitrário com o objetivo de viabilizar a modelagem dinâmica da máquina. A transformação dq0 é assim definida para as grandezas correlacionados ao estator:

, onde:

Sendo:

Nas equações acima, refere-se à posição do eixo de referência arbitrário e a velocidade angular do eixo de referência arbitrário, as quais não devem ser confundidas com a velocidade e posição angular do rotor em si ou a velocidade angular síncrona do campo magnético girante. Para as grandezas do rotor, temos as seguintes matrizes de transformação:



Sendo:

As equações no sistema dq0 utilizadas durante as simulações decorrem das notas de aula e krause2013 e não serão aqui reproduzidas. Ressaltamos ainda que os gráficos referentes às grandezas 0 (zero) não serão exibidos pois sabe-se que em condições balanceadas, tais componentes são zero.

Neste texto, todas os parâmetros do rotor já se encontram expressos referidos às bobinas do estator, motivo pelo qual elas são escritas com um apóstrofe, e todas as grandezas foram normalizadas para pu (potência de base igual à potência nominal e tensão de base igual à tensão de pico nominal de fase da máquina).

Modelagem da máquina de indução trifásica

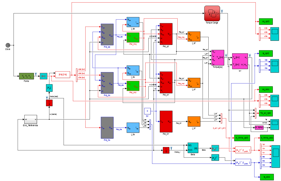
Para fins de maior integridade dos dados, organização e extensibilidade, o código-fonte anexos de controle dos dados da simulação foi desenvolvimento por meio da programação orientada a objetos, com a classe MIT responsável pelo encapsulamento dos dados da simulação, para posterior execução do modelo mit_dq0 do Simulink.

O modelo mit_dq0 anexo foi desenvolvido com a utilização de diversos subsistemas para maior profissionalismo do código-fonte. Destaca-se que o toque de carga é controlado pela entidade "Torque Carga", que é um diagrama de estados que permite configurar qualquer tipo de variação do toque da carga ao longo do tempo.

No modelo do simulink, os subsistemas em cinza refere-se às equações de , em azul claro às correntes do estator , em verde as equações referentes à e , em vermelho as equações de , em laranja as equações de e em rosa as equações correlacionadas ao torque elétrico e velocidade angular do rotor. Os demais blocos são auxiliares e destinam-se às transformadas em si ou exportação de dados para o workspace do MATLAB.

Em relação ao sistema, destaca-se que as componentes (zero) da transformada de fato não estão associadas com o eixo de referência arbitrário e demais componentes q e d uma vez que não há a entradas de variáveis de estado , ou nos subsistemas correlacionados à essa componente no modelo, conforme a teoria estudada.

Por fim, destacamos que todo o sistema é simulado em grandezas pu e as grandezas reais são devidamente convertidas por meio do código-fonte em MATLAB. Todos os eixos de referência usualmente empregados serão simulados: para (eixo de referência estacionário ou no estator), (eixo de referência no rotor) e (eixo de referência no campo magnético girante ou velocidade síncrona).

Simulação da partida sem carga (variáveis da máquina)

Correntes no estator

Na simulação da máquina de indução trifásica, obtemos o gráfico da figura abaixo, o qual demonstra que a corrente de partida é cerca de 10 (dez) vezes a sua corrente nominal durante cerca de 300 ms após a energização da máquina sem carga:

VariaveisMaquina Is


Conforme figura acima, percebe-se que além do período de energização com corrente elevada de 10 pu, temos um período subtransitório na qual a corrente é ainda mais elevada, mas decresce para a corrente de partida em apenas um ciclo elétrico. Após o período transitório, as correntes no estator tendem a um valor menor, mas não nulo, devido à resistência e reatância de dispersão das bobinas do estator e à reatância de magnetização.

Correntes no rotor refletidas

De maneira similar às correntes das bobinas do estator, a corrente induzida no rotor (valores de correntes refletidas ao estator), a mesma também é cerca de 10 (dez) vezes a sua corrente nominal durante a partida da máquina e tendem a 0 (zero) em regime permanente sem carga:

VariaveisMaquina Ir

Todavia, de maneira diferente das correntes nas bobinas do estator, conforme figura acima, há uma redução na frequência das correntes no rotor de maneira proporcional à velocidade do rotor, em relação à síncrona, de acordo com a equação abaixo (também constatável nas componentes qd das transformações com eixo de referência no rotor):

Conforme observaremos a seguir, o período de cerca de 300 ms supramencionado é justamente o tempo dispendido para que o rotor se aproxime da sua velocidade nominal.

Torque elétrico desenvolvido e velocidade do rotor

Por se tratar de uma máquina de 4 polos acionada por uma fonte de tensão com frequência nominal de 50 Hz, sabemos que a velocidade síncrona é de 1500 rpm (rotações por minuto). Portanto, considerando-se que o modelo adotado despreza quaisquer atritos ou perdas mecânicas e não temos ainda aplicação de carga no eixo da máquina, esperamos que a velocidade do rotor praticamente se iguale à essa velocidade síncrona.

O torque elétrico em pu desenvolvido pela máquina foi calculado pela expressão seguinte (o torque elétrico de base difere do torque elétrico nominal da máquina pois consideramos a potência de base igual à potência nominal da máquina, desconsiderando-se que a potência nominal de motores de indução trifásicos são estabelecidos na velocidade nominal, que é menor do que a síncrona, conforme livro de máquinas do Krause (2013):

Por meio dessa expressão, obtemos o gráfico da figura abaixo, que por sua vez independe da velocidade angular do eixo de referência da transformação dq0.

VariaveisMaquina Te versus Tempo

Conforme o gráfico da figura acima, visualizamos que o torque elétrico desenvolvido é oscilatório durante a partida e após a obtenção de uma velocidade próxima à síncrona, o mesmo apresenta um amortecimento oscilatório que converge à zero uma vez que a simulação despreza as perdas mecânicas e ainda não temos a aplicação de nenhuma carga no eixo da máquina. Ou seja, esse torque desenvolvido visa meramente para superar a inércia do rotor desse motor, que inicialmente se encontrava parado.

VariaveisMaquina Te vel rpm

Conforme o gráfico da figura acima, visualizamos que o rotor atinge até mesmo um valor superior à velocidade síncrona temporariamente e depois converge de maneira oscilatória até a mesma (simulação sem carga), que nesse gráfico consiste na imagem de um vertedouro na velocidade final.

Tempo de aceleração do rotor

Conforme supracitado, constatamos que o tempo de aceleração do rotor em gaiola de esquilo deste motor é de cerca de 300 ms, conforme gráfico da figura abaixo, a partir do qual podemos visualizar que a velocidade nominal é próxima à síncrona:

VariaveisMaquina Te Vel R

Ainda, conforme o gráfico abaixo, de maneira intuitiva, o tempo de aceleração do rotor varia proporcionalmente com a inércia do rotor:

gerarGraficos Te Vel R DOBRO J

Simulação da partida sem carga (eixo de referência estacionário = 0)

 

Variáveis d no estator

Após a tansformação dq0 com eixo de referência estacionário (eixo fixo no estator), obtemos as seguintes tensões e correntes d no estator:

EixoEstacionario Vas Vds Ids

Variáveis q no estator

Por se tratar de um sistema trifásico simétrico, obtemos as seguintes tensões e correntes q senoidais e de mesma amplitude do que o gráfico anterior:

EixoEstacionario Vas Vqs Iqs

A diferença primária entre as variáveis q e d nessas simulações é o fato das mesmas estarem defasas em noventa graus no tempo.

Correntes dq induzidas no rotor

Ainda para o eixo estacionário, obtemos as seguintes correntes dq induzidas no rotor, cujas grandezas foram refletidas ao estator na figura  abaixo, sendo que o módulo da corrente do rotor durante a partida será discutido posteriormente.

EixoEstacionario Vas Iqr Idr

Novamente constatamos que, por se tratar de um motor simétrico, as componentes q e d possuem o mesmo módulo e forma em regime permanente, sendo as mesmas defasadas em noventa graus.

Como o eixo de referência encontra-se fixo no estator, as correntes do rotor tendem a uma constante, que no caso sem carga e perdas mecânicas, é zero.

Torque elétrico desenvolvido e velocidade do rotor

Ressaltamos que a equação do torque elétrico, referente ao cálculo do torque elétrico a partir das componentes d e q, continua válida para o eixo de referência estacionário na transformação dq0, motivo pelo qual o gráfico da figura abaixo é idêntico ao da figura 5:

EixoEstacionario Te Vel R

Em relação à velocidade do rotor, observamos ainda a oscilação do mesmo nos instantes iniciais e outro transitório oscilatório amortecido após o rotor ultrapassar a velocidade síncrona após o instante de 350 ms devido às oscilações no torque elétrico desenvolvido.

Por fim, como o torque elétrico praticamente para de oscilar no período entre 250ms e 350ms (intervalo de 100ms), constata-se que o rotor acelerou de 50% até 100% da velocidade síncrona em apenas 100ms, enquanto o mesmo dispensou 250ms para acelerar apenas até metade da velocidade final.


Simulação da partida sem carga (eixo de referência no rotor )

Variáveis d no estator

Após a tansformação dq0 no eixo de referência no rotor, obtemos as seguintes tensões e correntes d no estator. Desta vez, como o eixo de referência encontra-se no rotor, as variáveis do estator que variam de frequência conforme disposto na figura 9.

EixoRotor Vas Vds Ids

Variáveis q no estator

Ainda, obtemos as seguintes tensões e correntes q no estator, que possuem as mesmas características em relação às componentes d supramencionadas no caso de um sistema simétrico:

EixoRotor Vas Vqs Iqs

Correntes dq induzidas no rotor

Após a tansformação dq0, obtemos as seguintes correntes dq induzidas no rotor, cujas grandezas foram refletidas ao estator. No caso da simulação com o eixo de referência no rotor, constata-se variação de frequência nas variáveis do rotor, conforme fenômeno já explanado:

EixoRotor Vas Iqr Idr

Torque elétrico desenvolvido e velocidade do rotor

Ressaltamos que a equação do torque elétrico, referente ao cálculo do torque elétrico a partir das componentes d e q, continua válida para o eixo de referência empregado na transformação dq0, motivo pelo qual o gráfico da figura abaixo é idêntico ao da figura 5:

EixoRotor Te Vel R

Simulação da partida sem carga (eixo de referência síncrono )

 

Variáveis d no estator

Após a tansformação dq0 com eixo de referência síncrono, obtemos as seguintes tensões e correntes d no estator. Desta vez, qualquer componente dq correspondente a uma variável com frequência igual à síncrona tenderá a uma constante.

EixoSincrono Vas Vds Ids

Variáveis q no estator

Ainda, obtemos as seguintes tensões e correntes q no estator:

EixoSincrono Vas Vqs Iqs

Os resultados coadunam-se com a teoria da transformação dq0 uma vez que as componentes q e d são constantes em regime permanente (e não senoidais como nos demais casos) para o caso em que o eixo de referência estiver na velocidade síncrona.

Correntes dq induzidas no rotor

Da mesma maneira, obtemos as seguintes correntes dq induzidas no rotor, cujas grandezas foram refletidas ao estator:

EixoSincrono Vas Iqr Idr

Torque elétrico desenvolvido e velocidade do rotor

Ressaltamos que a equação do torque elétrico, referente ao cálculo do torque elétrico a partir das componentes d e q, continua válida para o eixo de referência empregado na transformação dq0, motivo pelo qual o gráfico da figura abaixo é idêntico ao da figura 5:

EixoSincrono Te Vel R

Influências da variação das reatâncias de magnetização e dispersão e resistências do rotor e estator no torque e tempo de aceleração do motor

A seguir, apresentamos sucintamente as consequências da variação de parâmetros correlacionados ao design da máquina como as reatâncias , , e da resistência do rotor :

Acréscimo de 100% no valor da reatância de magnetização

Conforme figura a seguir, não houve variação no torque elétrico em função da alteração do valor da reatância de magnetização para o dobro do seu valor original, tampouco no tempo de aceleração do motor:

VariaveisMaquina Te vel rpm DOBRO Xm

Portanto, teoricamente, poderíamos reduzir a corrente do estator com o acréscimo de , sem alterações na performance da máquina em relação ao torque elétrico.

Acréscimo de 20% no valor das reatâncias de dispersão e simultaneamente

Conforme figura a seguir, com o acréscimo de apenas 20% no valor das reatâncias de dispersão no rotor e estator (simultaneamente)  houve redução significativa no torque elétrico, quase dobrando o tempo de aceleração do rotor:

VariaveisMaquina Te vel rpm DOBRO Xl

Portanto, em relação ao torque elétrico desenvolvido, devemos reduzir o valor das reatâncias de dispersão para seus menores valores possíveis, o que é obtido principalmente pela redução da distância do entreferro entre o estator e rotor.

Acréscimo de 100% no valor da resistência do estator

Conforme figura a seguir, houve redução significativa no torque elétrico em função da alteração do valor da resistência do estator para o dobro do seu valor original, aumentando-se o tempo de aceleração do motor:

VariaveisMaquina Te vel rpm DOBRO Rs

Destaca-se que a corrente no estator, fornecida diretamente pela fonte de tensão, varia proporcionalmente ao valor da resistência do estator em regime permanente. Portanto, o dimensionamento desse parâmetro da máquina é um compromisso entre torque elétrico, corrente em regime permanente e estrutura mecânica do estator.

Acréscimo de 100% no valor da resistência do rotor

Conforme figura a seguir, houve acréscimo significativo no torque elétrico em função da alteração do valor da resistência do rotor para o dobro do seu valor original, reduzindo-se o tempo de aceleração do motor:

VariaveisMaquina Te vel rpm DOBRO Rr

Além do aumento do torque elétrico gerado em função do acréscimo na resistência do rotor, destaca-se que comparando-se a figura abaixo com a figura 29, essa variação também eleva o escorregamento da máquina, reduzindo a eficiência energética da mesma uma vez que :

VariaveisMaquina Te vel rpm regime com zoom


Simulação da partida sem carga e acréscimo de 100% de torque nominal (eixo de referência síncrono )

Nas simulações anteriores, não houve aplicação de carga no motor, exceto no gráfico da figura 23. Nesta seção, investigaremos o efeito da aplicação de 100% da carga nominal em degrau após a obtenção do regime permanente (cerca de 800 ms).

No modelo empregado no Simulink, utilizamos um diagrama de estados do Stateflow, denominado "Torque Carga", com o qual podemos simular qualquer configuração de torque da carga dinamicamente.

Os gráficos a seguir demonstram que há novas oscilações amortecidas após a aplicação da carga em degrau e que as componentes dq das correntes no rotor não mais tendem a zero e sim a uma constante, assim como as componentes dq da corrente do estator que tende a uma constante maior do que o estado em regime sem carga.

Variáveis d no estator

EixoSincrono Vas Vds Ids

Variáveis q no estator

EixoSincrono Vas Vqs Iqs

Correntes induzidas no rotor

EixoRotor Vas Iqr Idr

Torque elétrico e velocidade do rotor

Conforme supracitado, o torque mecânico é aplicado em degrau no instante 800ms e resulta no desenvolvimento dinâmico de torque elétrico, conforme figura abaixo:

EixoEstacionario Te versus Tempo

Conforme o gráfico disposto na figura acima, houve uma oscilação exponencialmente amortecida após a aplicação do torque nominal. Destaca-se que a mesma tem amplitude bem menor do que a oscilação transitória inicial.

VariaveisMaquina Te vel rpm regime2

Na figura abaixo, a curva em azul representa o torque dinâmico e a em vermelho o torque em regime permanente. Constate-se que no início da partida, a curva em vermelho representa o valor médio do torque dinâmico oscilatório amortecido e que próximo à velocidade síncrona, os vértices convergem para o ponto da curva de torque em regime permanente de escorregamento correspondente.

VariaveisMaquina Te vel rpm regime com zoom

Na figura acima, destacamos a região compreendida entre torque nulo e o nominal e a velocidade nominal até a síncrona, com a sobreposição do gráfico de torque elétrico em regime permanente. Na curva em azul é possível perceber claramente a convergência inicial para o estado de torque nominal nulo e velocidade síncrona (condição final antes da aplicação da carga nominal) e após alguns instantes, a convergência para o estado de torque e velocidade nominais com escorregamento não-nulo. Os vértices decorrem exatamente da natureza oscilatória amortecida do torque para a máquina em análise.

Questionamentos

 

Questão 01) Por que o valor eficaz da corrente do motor na partida é elevado, mesmo considerando a partida em vazio?

A corrente do motor de indução trifásico na partida é elevado, com ou sem carga inicial, pois a impedância de entrada equivalente com o rotor em baixa velocidade ou parado é essencialmente as componentes , e em série ( no circuito equivalente constante no livro fitzgerald2013), as quais possuem valores baixos, uma vez que a tensão induzida é diretamente proporcional à velocidade (na transformação dq, essa tensão induzida equivale a e ).

Questão 02) Por que a curva de torque em função do tempo tem caráter oscilatório nos instantes iniciais da partida?

O motor de indução trifásico apresenta torque pulsante durante a energização, com frequência modulante igual à da fonte, devido ao transitório elétrico nas bobinas do rotor e do estator. A maior parcela desse torque pulsante é devido ao transitório elétrico do estator, o que pode ser constatado no gráfico da figura abaixo, que demonstra a variação transitória dos fluxos magnéticos durante a partida:

fluxo magnetico

O envelope da corrente do período transitório também varia e é devido à interação transitória entre o campo magnético produzido pelo estator e o rotor.

Ressalta-se que exatamente pelo fato do torque transitório médio ser próximo da curva de torque em regime permanente, a utilização deste produz resultados satisfatórios na maioria dos casos, conforme induction_handbook.

Questão 03) Uma variação de 10% no torque de carga corresponde a uma variação de 10% nas amplitudes das correntes de estator?

Na simulação da figura abaixo, houve a aplicação de 110% do torque de carga no instante t = 1s, cuja máquina já estava em regime permanente com 100% de torque de carga nominal. Constata-se que a corrente do estator também aumenta em 10% uma vez que o torque elétrico produzido precisa elevar-se em 10% também, o qual por sua vez é proporcional ao módulo da corrente do estator ( e ):

questionamento 3

Questão 04) De que forma seria possível considerar a saturação do circuito magnético no modelo descrito no eixo de referência arbitrário?

Para a simulação da saturação do circuito magnético, bastaria alterar a expressão de e do modelo no Simulink de maneira a subtrair as expressões e , respectivamente, nas quais a função representa a saturação do material magnético (considerada igual para q e d uma vez que o rotor não é saliente), obviamente reduzindo o fluxo resultante.

Questão 05) De que maneira a inclusão de perdas por atrito e ventilação alteraria as curvas de partida de torque, corrente e velocidade em função do tempo?

As perdas por atrito e ventilação variam como cubo da velocidade de rotação da máquina e, por isso, não haveria alterações significativas nessas curvas durante a partida da máquina, instantes nos quais a velocidade do rotor é pequena.


Código-fonte do software desenvolvido no Mathworks Simulink 2014

tela diagramas simulink

tela diagramas simulink

Código-fonte do software desenvolvido no Mathworks MATLAB 2014

 

5 comentários

  • Nuccia
    Nuccia Quinta, 29 Agosto 2019 23:33 Link do comentário

    boa noite...
    poderia me enviar o código.m para o motor trifásico

  • Cialis
    Cialis Sexta, 01 Março 2019 11:29 Link do comentário

    That is a good tip especially to those fresh to the blogosphere.
    Brief but very precise information… Thanks for sharing
    this one. A must read article!

  • Chico João
    Chico João Sexta, 05 Fevereiro 2016 06:49 Link do comentário

    Bom dia,

    Achei o texto muito interessante para estudantes e profissionais de engenharia.

  • Chico João
    Chico João Sexta, 05 Fevereiro 2016 06:49 Link do comentário

    Bom dia,

    Achei o texto muito interessante para estudantes e profissionais de engenharia.

  • Chico João
    Chico João Sexta, 05 Fevereiro 2016 06:48 Link do comentário

    Bom dia,

    Achei o texto muito interessante para estudantes e profissionais de engenharia.

Deixe um comentário

Certifique-se de preencher os campos indicados com (*). Não é permitido código HTML.